
visa analytics platform performance insights visa
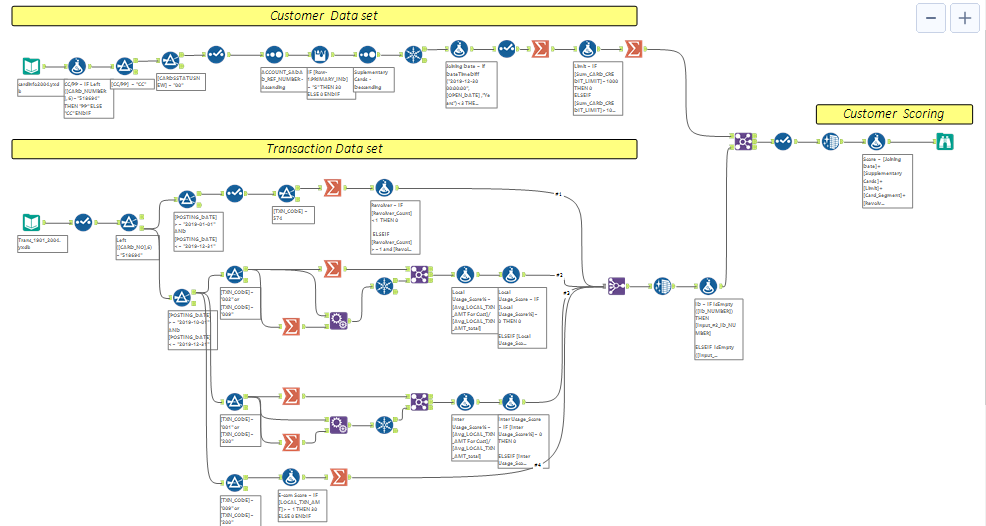
creating customer value score for credit card bus alteryx community
a comparison of data sampling techniques for credit card fraud detection

credit card transaction data: best datasets, databases & apis 2022 datarade datarade

debit & credit card analytics transaction data card analysis inetco

credit card data analysis & geocoding for banks carto
![pdf] credit card fraud detection using big data analytics: use of psoaann based one class classification semantic scholar pdf] credit card fraud](https://d3i71xaburhd42.cloudfront.net/0d455d63199e1ae00837e1c2a9aeabe31ac71054/4-Figure2-1.png)
pdf] credit card fraud detection using big data analytics: use of psoaann based one class classification semantic scholar
what is transactional data? tibco software
credit card industry overview: analysis & trends in 2021

payment analytics & data streaming inetco insight
top 10 credit/debit card data and analytics providers datarade
anatomy of an online credit card transaction

credit card data analysis & geocoding for banks carto

retail data analytics: social & credit card data carto blog

a 'major milestone' in cash vs. plastic

debit & credit card analytics transaction data card analysis inetco

how credit card companies are evolving with big data

credit card analytics on a connected data platform

credit card expense analysis report by vendor example, uses

0 Response to "Credit Card Transaction Data Analytics"
Posting Komentar